首页
辽财概况
学院简介
专业设置
实训室简介
机构设置
校训校徽
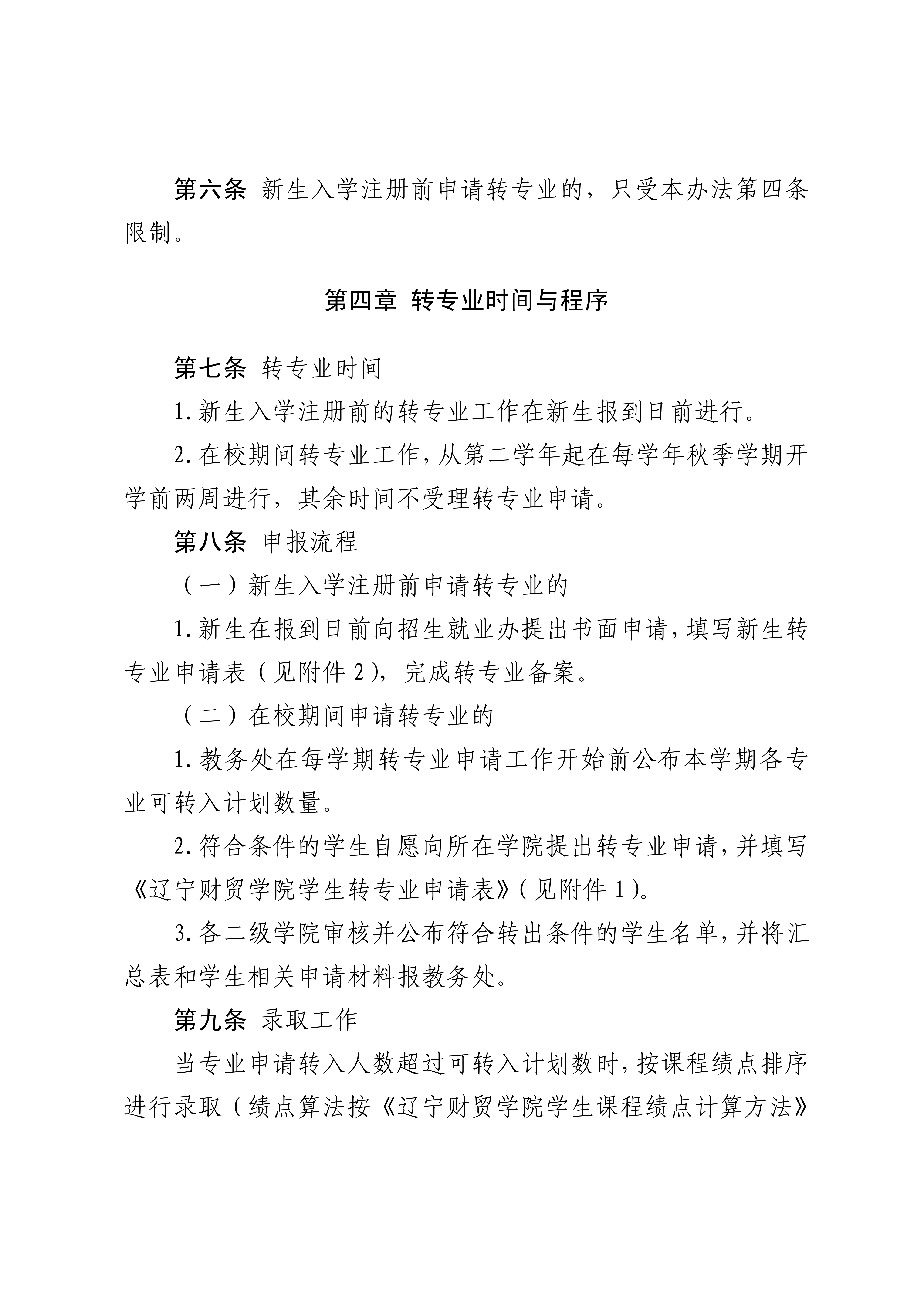
信息公开
辽财新闻
媒体辽财
辽财公告
辽财资讯
辽财视频
辽财要闻
招生就业
招生专栏
就业培养
文化生活
校园生活
社团生活
校园风光
走近辽财
大美辽财
智慧校园
校园导览
数字图书馆
智慧校园
录取结果
国际交流
国际招生 Gateway
政策法规 Policies
网站首页
辽财新闻
辽财公告
辽财新闻
NEWS
媒体辽财
辽财公告
辽财资讯
辽财视频
辽财要闻
最新资讯
精准碰撞 青春绽放丨“云曦”一站式学生社区体育文化节台球比赛精彩继续!
2025-05-16
“泳”往直前 激浪青春丨“云曦”一站式学生社区体育文化节游泳比赛精彩纷呈!
2025-05-14
高考倒计时30天丨以笔为剑赴星河 辽财与你共赴荣光之约
2025-05-08
「五四青年节特辑」与春共舞,与花同歌——青春的诗意绽放
2025-05-04
致敬辽财校园最美劳动者
2025-05-02
辽财公告
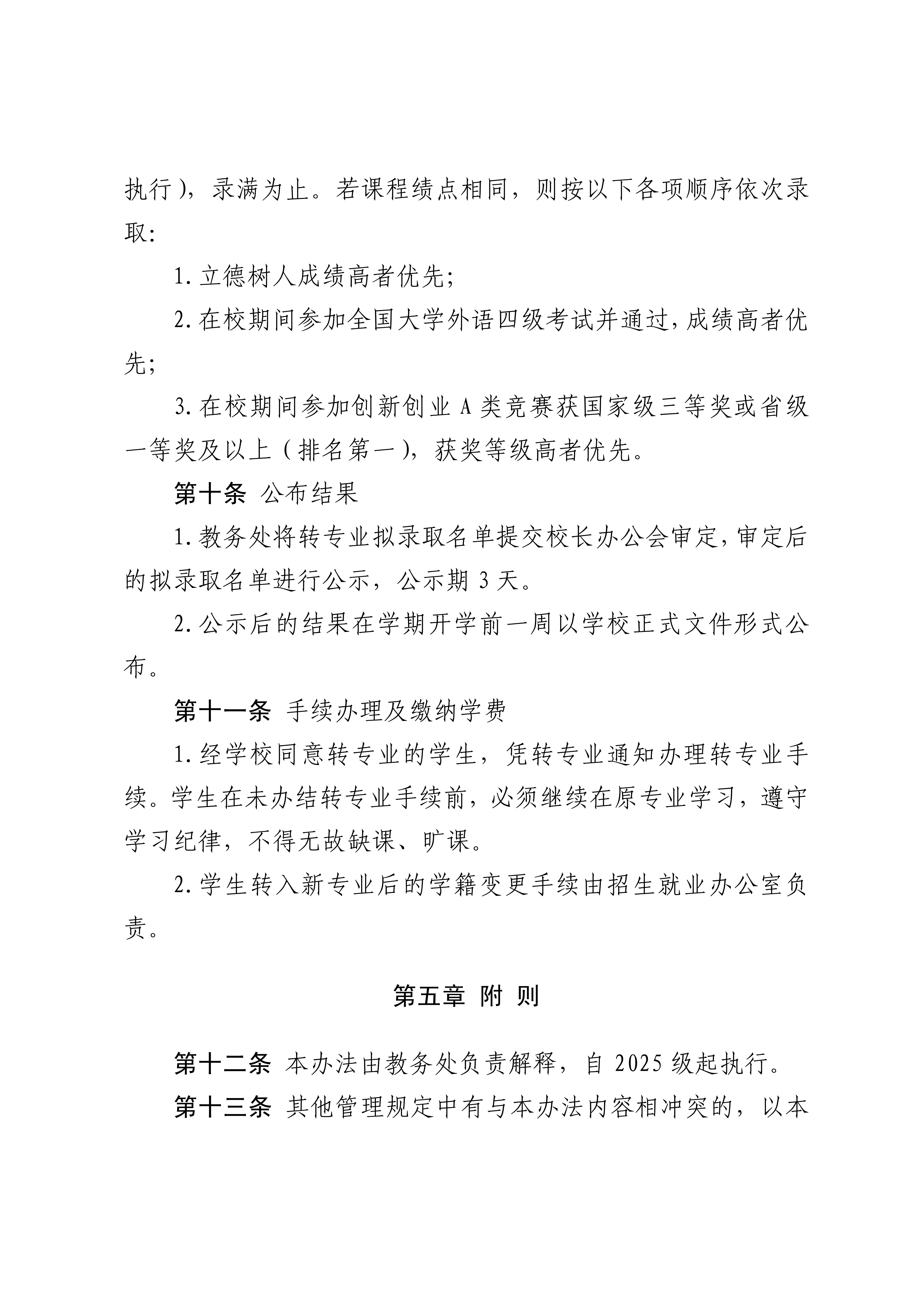
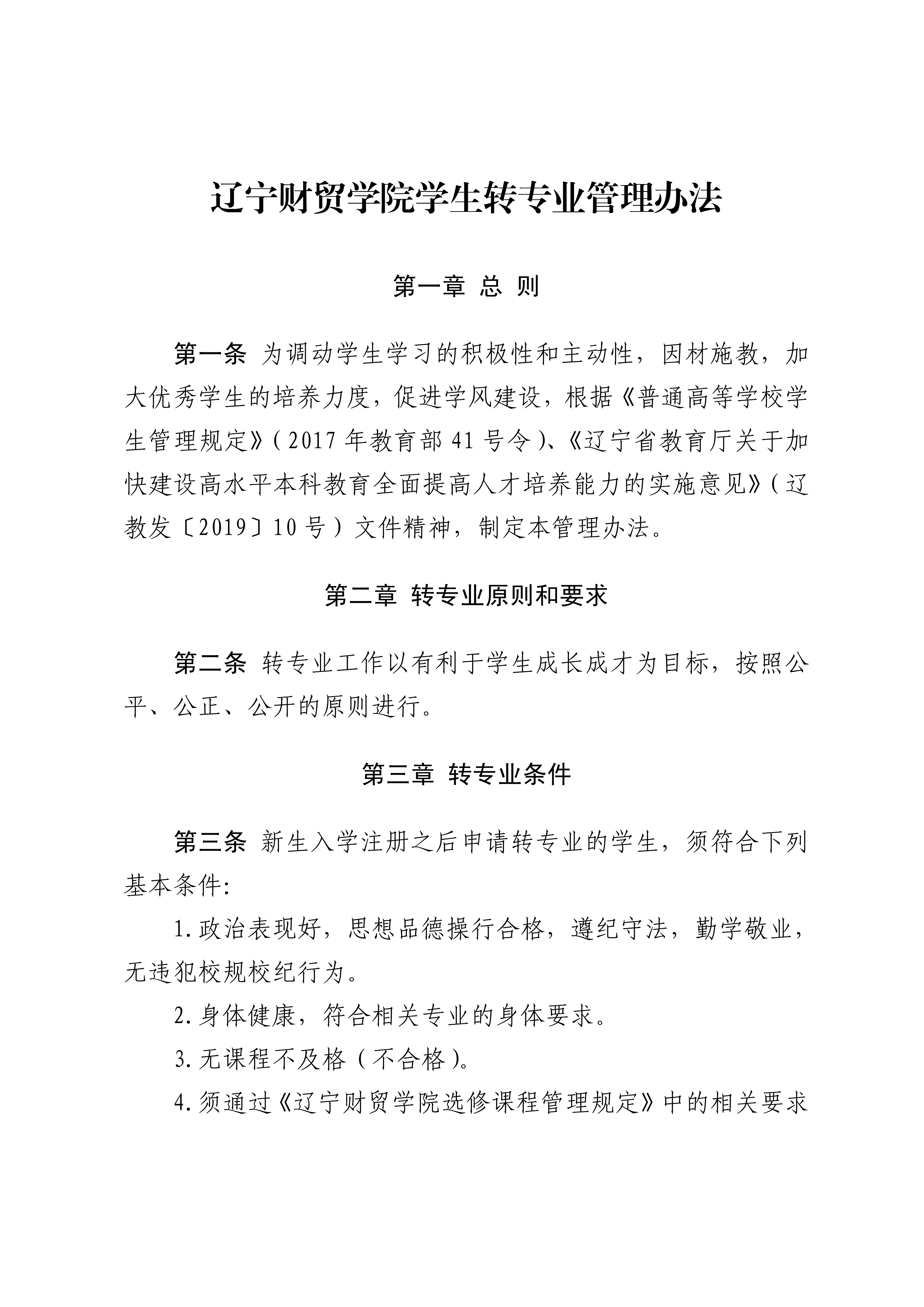
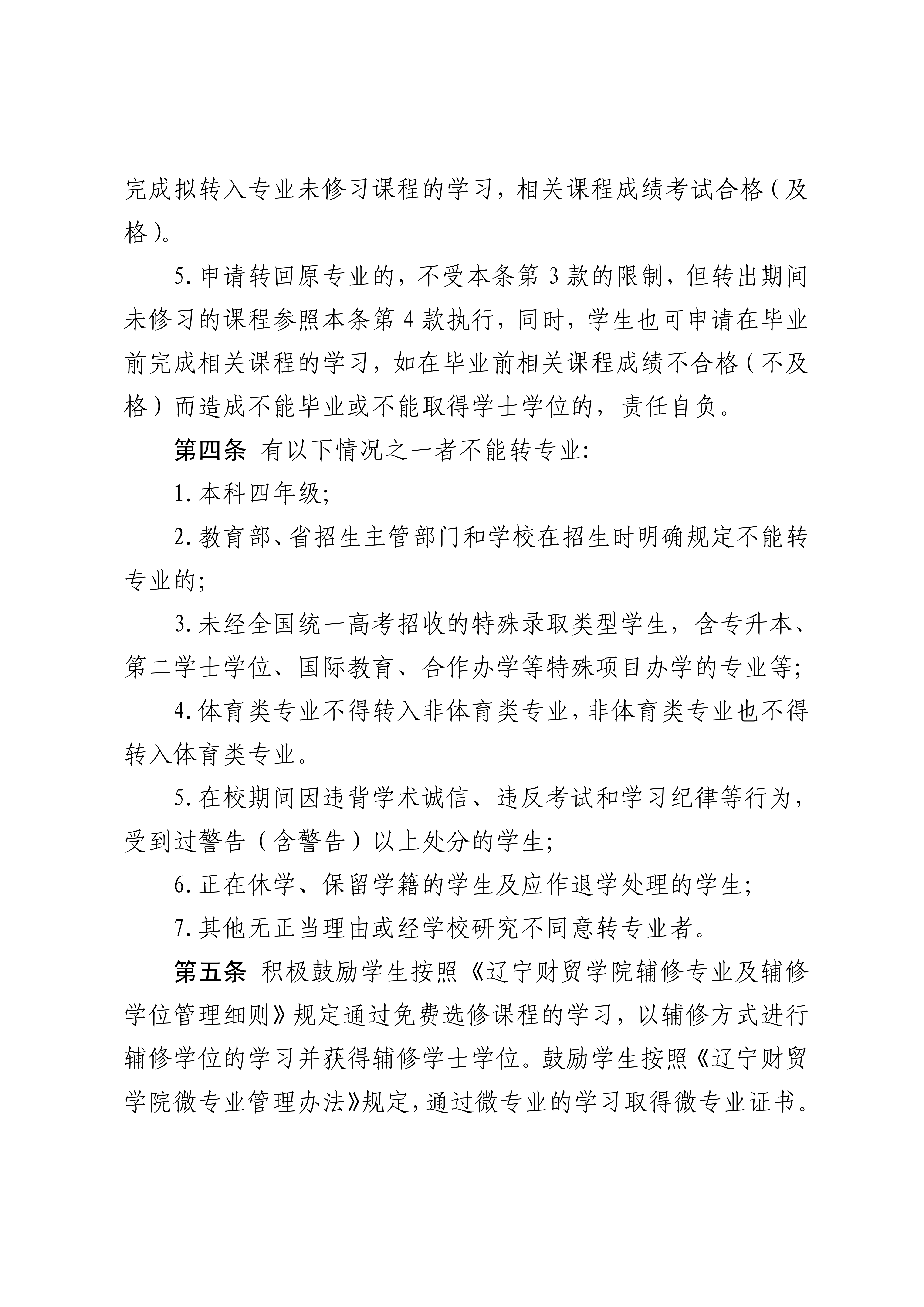
辽宁财贸学院学生转专业管理办法
发布时间:2025年07月18日
作者:系统管理员
1250